乐博体育

ANJU NEWS

乐博体育动态

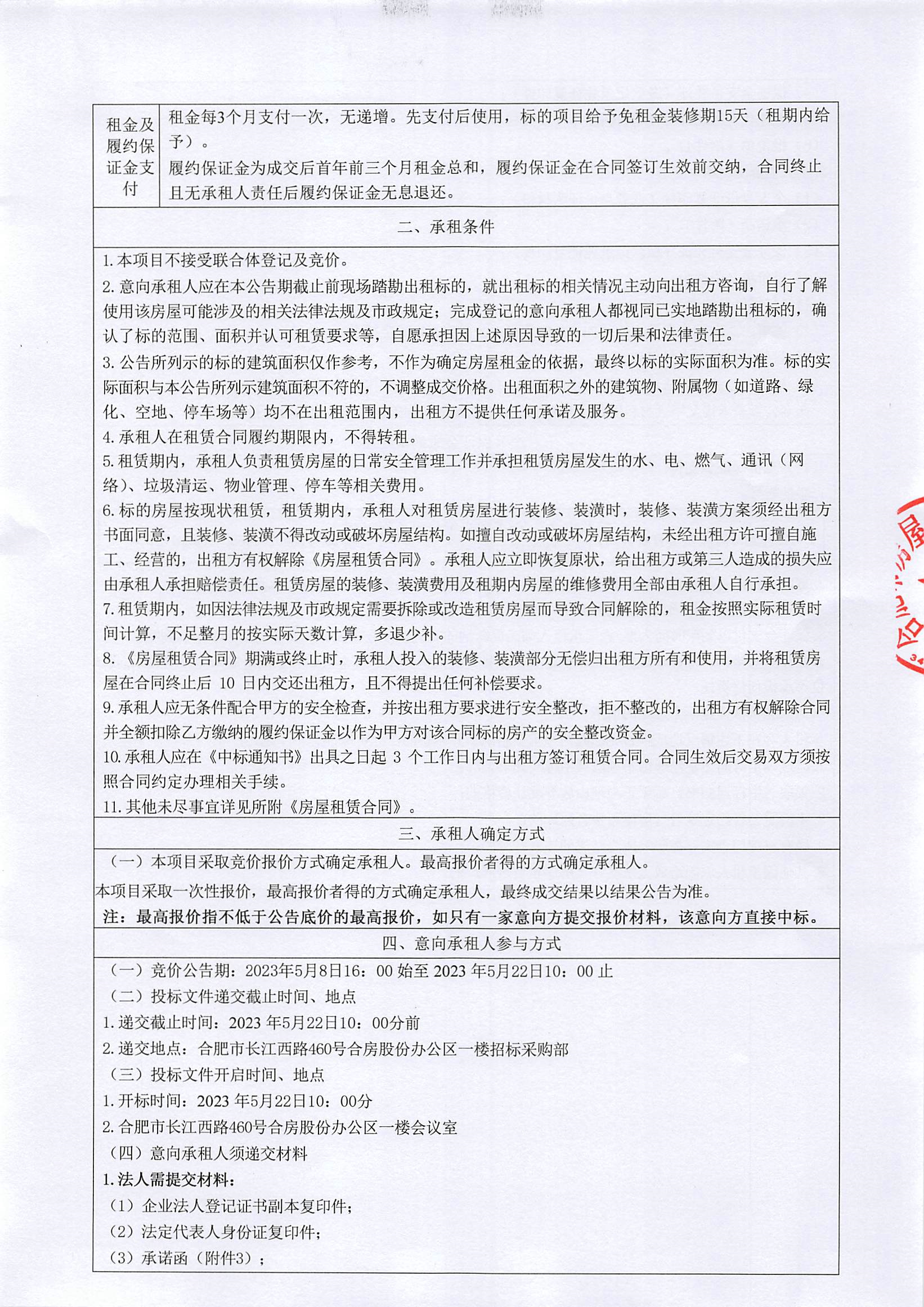
房屋招租公告:合肥市阜阳路五环大厦2楼办202部分(二次)
浏览:2169 次发布时间:2023-05-08

乐博体育(中国游)官方网站-APP下载乐博体育(中国游)官方网站-APP下载乐博体育(中国游)官方网站-APP下载乐博体育(中国游)官方网站-APP下载乐博体育(中国游)官方网站-APP下载

附件:招租公告

        报价单

        承诺函

上一篇:房屋招租公告:明光路48号东方商城北区2楼A段229#,,,,,,,230#,,,,,,,231#,,,,,,,233#,,,,,,,235#(二次) 下一篇:合肥市阜阳路五环大厦2楼办202部分房屋租赁结果公告 返回
【网站地图】【sitemap】